John Kubale
Home
CV
Publications
Publications
Order By
Default
Title
Date - Oldest
Date - Newest
Author
Etiology of Acute Lower Respiratory Illness Hospitalizations Among Infants in 4 Countries
Nov 16, 2023
Kubale, J and Kujawski, S et al.
High Co-circulation of Influenza and Severe Acute Respiratory Syndrome Coronavirus 2
Nov 28, 2022
Kubale, J et al.
Respiratory Syncytial Virus Incidence and Severity in a Community-Based Prospective Cohort of Children Aged 0-14 Years
Nov 8, 2022
Smith, M and Kubale, J et al.
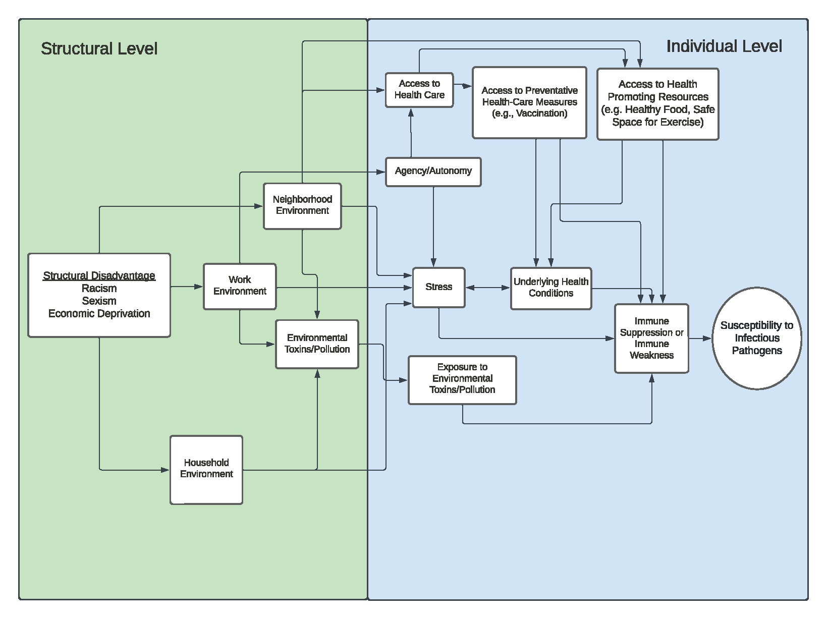
Exposure, Susceptibility, and Recovery: A Framework for Examining the Intersection of the Social and Physical Environments and Infectious Disease Risk
Oct 18, 2022
Noppert, GA; Hegde, ST; Kubale, J
SARS-CoV-2 Spike-Binding Antibody Longevity and Protection from Reinfection with Antigenically Similar SARS-CoV-2 Variants
Aug 23, 2022
Kubale, J and Gleason, C et al.
Association of SARS-CoV-2 Seropositivity and Symptomatic Reinfection in Children in Nicaragua
Jun 27, 2022
Kubale, J and Balmaseda, A et al.
Individual-level Association of Influenza Infection With Subsequent Pneumonia: A Case-control and Prospective Cohort Study
Dec 1, 2021
Kubale, J et al.
Pneumonia Following Symptomatic Influenza Infection Among Nicaraguan Children Before and After Introduction of the Pneumococcal Conjugate Vaccine
Aug 16, 2021
Kubale, J et al.
Assessing the Incidence of Symptomatic Respiratory Syncytial Virus Illness Within a Prospective Birth Cohort in Managua, Nicaragua
Jun 19, 2019
Kubale, J et al.
Analyses of infectious disease patterns and drivers largely lack insights from social epidemiology: contemporary patterns and future opportunities
Oct 31, 2016
Noppert, GA; Kubale, J; Wilson M et al.
No matching items